API

scanspec

The top level scanspec module contains a number of packages that can be used from code:

scanspec.__version__: str

Version number as calculated by https://github.com/dls-controls/versiongit

scanspec.core

scanspec.core.alternative_constructor(f)[source]

Register an alternative constructor for this class.

This will be returned as a staticmethod so the signature should not include self/cls.

>>> import dataclasses
>>> @dataclasses.dataclass
... class Foo:
...     a: int
...     @alternative_constructor
...     def doubled(b: int) -> "Foo":
...         return Foo(b * 2)
...
>>> Foo.doubled(2)
Foo(a=4)
scanspec.core.as_tagged_union(cls: Type)[source]

Used by Spec and Region so they serialize as a tagged union.

scanspec.core.if_instance_do(x, cls: Type, func: Callable)[source]

If x is of type cls then return func(x), otherwise return NotImplemented.

Used as a helper when implementing operator overloading.

scanspec.core.Axis

A type variable for an Axis that can be specified for a scan

alias of TypeVar(‘Axis’)

scanspec.core.AxesPoints

Map of axes to float ndarray of points E.g. {xmotor: array([0, 1, 2]), ymotor: array([2, 2, 2])}

alias of Dict[scanspec.core.Axis, numpy.ndarray]

class scanspec.core.Frames(midpoints: AxesPoints[Axis], lower: AxesPoints[Axis] = None, upper: AxesPoints[Axis] = None, gap: np.ndarray = None)[source]

Bases: Generic[scanspec.core.Axis]

Represents a series of scan frames along a number of axes.

During a scan each axis will traverse lower-midpoint-upper for each frame.

Parameters
  • midpoints – The midpoints of scan frames for each axis

  • lower – Lower bounds of scan frames if different from midpoints

  • upper – Upper bounds of scan frames if different from midpoints

  • gap – If supplied, define if there is a gap between frame and previous otherwise it is calculated by looking at lower and upper bounds

Typically used in two ways:

  • A list of Frames objects returned from Spec.calculate represents a scan as a linear stack of frames. Interpreted as nested from slowest moving to fastest moving, so each faster Frames object will iterate once per position of the slower Frames object. It is passed to a Path for calculation of the actual scan path.

  • A single Frames object returned from Path.consume represents a chunk of frames forming part of a scan path, for interpretation by the code that will actually perform the scan.

See also

Technical Terms

midpoints

The midpoints of scan frames for each axis

lower

The lower bounds of each scan frame in each axis for fly-scanning

upper

The upper bounds of each scan frame in each axis for fly-scanning

gap

Whether there is a gap between this frame and the previous. First element is whether there is a gap between the last frame and the first

axes() List[scanspec.core.Axis][source]

The axes which will move during the scan.

These will be present in midpoints, lower and upper.

extract(indices: numpy.ndarray, calculate_gap=True) Frames[Axis][source]

Return a new Frames object restricted to the indices provided.

Parameters
  • indices – The indices of the frames to extract, modulo scan length

  • calculate_gap – If True then recalculate the gap from upper and lower

>>> frames = Frames({"x": np.array([1, 2, 3])})
>>> frames.extract(np.array([1, 0, 1])).midpoints
{'x': array([2, 1, 2])}
concat(other: Frames[Axis], gap: bool = False) Frames[Axis][source]

Return a new Frames object concatenating self and other.

Requires both Frames objects to have the same axes.

Parameters
  • other – The Frames to concatenate to self

  • gap – Whether to force a gap between the two Frames objects

>>> frames = Frames({"x": np.array([1, 2, 3])})
>>> frames2 = Frames({"x": np.array([5, 6, 7])})
>>> frames.concat(frames2).midpoints
{'x': array([1, 2, 3, 5, 6, 7])}
zip(other: Frames[Axis]) Frames[Axis][source]

Return a new Frames object merging self and other.

Require both Frames objects to not share axes.

>>> fx = Frames({"x": np.array([1, 2, 3])})
>>> fy = Frames({"y": np.array([5, 6, 7])})
>>> fx.zip(fy).midpoints
{'x': array([1, 2, 3]), 'y': array([5, 6, 7])}
class scanspec.core.SnakedFrames(midpoints: AxesPoints[Axis], lower: AxesPoints[Axis] = None, upper: AxesPoints[Axis] = None, gap: np.ndarray = None)[source]

Bases: scanspec.core.Frames[scanspec.core.Axis]

Like a Frames object, but each alternate repetition will run in reverse.

classmethod from_frames(frames: scanspec.core.Frames[scanspec.core.Axis]) SnakedFrames[Axis][source]

Create a snaked version of a Frames object.

extract(indices: numpy.ndarray, calculate_gap=True) scanspec.core.Frames[scanspec.core.Axis][source]

Return a new Frames object restricted to the indices provided.

Parameters
  • indices – The indices of the frames to extract, can extend past len(self)

  • calculate_gap – If True then recalculate the gap from upper and lower

>>> frames = SnakedFrames({"x": np.array([1, 2, 3])})
>>> frames.extract(np.array([0, 1, 2, 3, 4, 5])).midpoints
{'x': array([1, 2, 3, 3, 2, 1])}
scanspec.core.gap_between_frames(frames1: scanspec.core.Frames[scanspec.core.Axis], frames2: scanspec.core.Frames[scanspec.core.Axis]) bool[source]

Is there a gap between end of frames1 and start of frames2.

scanspec.core.squash_frames(stack: List[scanspec.core.Frames[scanspec.core.Axis]], check_path_changes=True) scanspec.core.Frames[scanspec.core.Axis][source]

Squash a stack of nested Frames into a single one.

Parameters
  • stack – The Frames stack to squash, from slowest to fastest moving

  • check_path_changes – If True then check that nesting the output Frames object within others will provide the same path as nesting the input Frames stack within others

>>> fx = SnakedFrames({"x": np.array([1, 2])})
>>> fy = Frames({"y": np.array([3, 4])})
>>> squash_frames([fy, fx]).midpoints
{'y': array([3, 3, 4, 4]), 'x': array([1, 2, 2, 1])}
class scanspec.core.Path(stack: List[scanspec.core.Frames[scanspec.core.Axis]], start: int = 0, num: Optional[int] = None)[source]

Bases: Generic[scanspec.core.Axis]

A consumable route through a stack of Frames, representing a scan path.

Parameters
  • stack – The Frames stack describing the scan, from slowest to fastest moving

  • start – The index of where in the Path to start

  • num – The number of scan frames to produce after start. None means up to the end

stack

The Frames stack describing the scan, from slowest to fastest moving

index

Index that is next to be consumed

lengths

The lengths of all the stack

end_index

Index of the end frame, one more than the last index that will be produced

consume(num: Optional[int] = None) scanspec.core.Frames[scanspec.core.Axis][source]

Consume at most num frames from the Path and return as a Frames object.

>>> fx = SnakedFrames({"x": np.array([1, 2])})
>>> fy = Frames({"y": np.array([3, 4])})
>>> path = Path([fy, fx])
>>> path.consume(3).midpoints
{'y': array([3, 3, 4]), 'x': array([1, 2, 2])}
>>> path.consume(3).midpoints
{'y': array([4]), 'x': array([1])}
>>> path.consume(3).midpoints
{'y': array([], dtype=int64), 'x': array([], dtype=int64)}
class scanspec.core.Midpoints(stack: List[scanspec.core.Frames[scanspec.core.Axis]])[source]

Bases: Generic[scanspec.core.Axis]

Convenience iterable that produces the scan midpoints for each axis.

For better performance, consume from a Path instead.

Parameters

stack – The stack of Frames describing the scan, from slowest to fastest moving

>>> fx = SnakedFrames({"x": np.array([1, 2])})
>>> fy = Frames({"y": np.array([3, 4])})
>>> mp = Midpoints([fy, fx])
>>> for p in mp: print(p)
{'y': 3, 'x': 1}
{'y': 3, 'x': 2}
{'y': 4, 'x': 2}
{'y': 4, 'x': 1}
stack

The stack of Frames describing the scan, from slowest to fastest moving

property axes: List[scanspec.core.Axis]

The axes that will be present in each points dictionary.

scanspec.specs

Inheritance diagram of scanspec.specs

scanspec.specs.DURATION = 'DURATION'

Can be used as a special key to indicate how long each point should be

class scanspec.specs.Spec[source]

Bases: Generic[scanspec.core.Axis]

A serializable representation of the type and parameters of a scan.

Abstract baseclass for the specification of a scan. Supports operators:

  • *: Outer Product of two Specs, nesting the second within the first. If the first operand is an integer, wrap it in a Repeat

  • &: Mask the Spec with a Region, excluding midpoints outside of it

  • ~: Snake the Spec, reversing every other iteration of it

axes() List[scanspec.core.Axis][source]

Return the list of axes that are present in the scan.

Ordered from slowest moving to fastest moving.

calculate(bounds=True, nested=False) List[scanspec.core.Frames[scanspec.core.Axis]][source]

Produce a stack of nested Frames that form the scan.

Ordered from slowest moving to fastest moving.

frames() scanspec.core.Frames[scanspec.core.Axis][source]

Expand all the scan Frames and return them.

midpoints() scanspec.core.Midpoints[scanspec.core.Axis][source]

Return Midpoints that can be iterated point by point.

zip(other: scanspec.specs.Spec) scanspec.specs.Zip[scanspec.core.Axis][source]

Zip the Spec with another, iterating in tandem.

concat(other: scanspec.specs.Spec) scanspec.specs.Concat[scanspec.core.Axis][source]

Concat the Spec with another, iterating one after the other.

serialize() Mapping[str, Any][source]

Serialize the spec to a dictionary.

classmethod deserialize(serialized: Mapping[str, Any]) scanspec.specs.Spec[scanspec.core.Axis][source]

Deserialize the spec from a dictionary.

to_gql_input() str[source]

Convert to the GraphQL input format.

class scanspec.specs.Product(outer, inner)[source]

Bases: scanspec.specs.Spec[scanspec.core.Axis]

Outer product of two Specs, nesting inner within outer.

Parameters

This means that inner will run in its entirety at each point in outer.

# Example Spec

from scanspec.plot import plot_spec
from scanspec.specs import Line

spec = Line("y", 1, 2, 3) * Line("x", 3, 4, 12)
plot_spec(spec)

(Source code, png, hires.png, pdf)

../_images/api-1.png
class scanspec.specs.Repeat(num, gap=True)[source]

Bases: scanspec.specs.Spec[scanspec.core.Axis]

Repeat an empty frame num times.

Parameters
  • num (int) – Number of frames to produce - minimum: 1

  • gap (bool) – If False and the slowest of the stack of Frames is snaked then the end and start of consecutive iterations of Spec will have no gap

Can be used on the outside of a scan to repeat the same scan many times.

# Example Spec

from scanspec.plot import plot_spec
from scanspec.specs import Line

spec = 2 * ~Line.bounded("x", 3, 4, 1)
plot_spec(spec)

(Source code, png, hires.png, pdf)

../_images/api-2.png

If you want snaked axes to have no gap between iterations you can do:

# Example Spec

from scanspec.plot import plot_spec
from scanspec.specs import Line, Repeat

spec = Repeat(2, gap=False) * ~Line.bounded("x", 3, 4, 1)
plot_spec(spec)

(Source code, png, hires.png, pdf)

../_images/api-3.png

Note

There is no turnaround arrow at x=4

class scanspec.specs.Zip(left, right)[source]

Bases: scanspec.specs.Spec[scanspec.core.Axis]

Run two Specs in parallel, merging their midpoints together.

Parameters

Typically formed using Spec.zip.

Stacks of Frames are merged by:

  • If right creates a stack of a single Frames object of size 1, expand it to the size of the fastest Frames object created by left

  • Merge individual Frames objects together from fastest to slowest

This means that Zipping a Spec producing stack [l2, l1] with a Spec producing stack [r1] will assert len(l1)==len(r1), and produce stack [l2, l1.zip(r1)].

# Example Spec

from scanspec.plot import plot_spec
from scanspec.specs import Line

spec = Line("z", 1, 2, 3) * Line("y", 3, 4, 5).zip(Line("x", 4, 5, 5))
plot_spec(spec)

(Source code, png, hires.png, pdf)

../_images/api-4.png
class scanspec.specs.Mask(spec, region, check_path_changes=True)[source]

Bases: scanspec.specs.Spec[scanspec.core.Axis]

Restrict Spec to only midpoints that fall inside the given Region.

Parameters
  • spec (scanspec.specs.Spec[~Axis]) – The Spec containing the source midpoints

  • region (scanspec.regions.Region[~Axis]) – The Region that midpoints will be inside

  • check_path_changes (bool) – If True path through scan will not be modified by squash

Typically created with the & operator. It also pushes down the & | ^ - operators to its Region to avoid the need for brackets on combinations of Regions.

If a Region spans multiple Frames objects, they will be squashed together.

# Example Spec

from scanspec.plot import plot_spec
from scanspec.regions import Circle
from scanspec.specs import Line

spec = Line("y", 1, 3, 3) * Line("x", 3, 5, 5) & Circle("x", "y", 4, 2, 1.2)
plot_spec(spec)

(Source code, png, hires.png, pdf)

../_images/api-5.png

See Also: Why Squash (and Mask) can change the Path

class scanspec.specs.Snake(spec)[source]

Bases: scanspec.specs.Spec[scanspec.core.Axis]

Run the Spec in reverse on every other iteration when nested.

Parameters

spec (scanspec.specs.Spec[~Axis]) – The Spec to run in reverse every other iteration

Typically created with the ~ operator.

# Example Spec

from scanspec.plot import plot_spec
from scanspec.specs import Line

spec = Line("y", 1, 3, 3) * ~Line("x", 3, 5, 5)
plot_spec(spec)

(Source code, png, hires.png, pdf)

../_images/api-6.png
class scanspec.specs.Concat(left, right, gap=False, check_path_changes=True)[source]

Bases: scanspec.specs.Spec[scanspec.core.Axis]

Concatenate two Specs together, running one after the other.

Parameters
  • left (scanspec.specs.Spec[~Axis]) – The left-hand Spec to Concat, midpoints will appear earlier

  • right (scanspec.specs.Spec[~Axis]) – The right-hand Spec to Concat, midpoints will appear later

  • gap (bool) – If True, force a gap in the output at the join

  • check_path_changes (bool) – If True path through scan will not be modified by squash

Each Dimension of left and right must contain the same axes. Typically formed using Spec.concat.

# Example Spec

from scanspec.plot import plot_spec
from scanspec.specs import Line

spec = Line("x", 1, 3, 3).concat(Line("x", 4, 5, 5))
plot_spec(spec)

(Source code, png, hires.png, pdf)

../_images/api-7.png
class scanspec.specs.Squash(spec, check_path_changes=True)[source]

Bases: scanspec.specs.Spec[scanspec.core.Axis]

Squash a stack of Frames together into a single expanded Frames object.

Parameters
  • spec (scanspec.specs.Spec[~Axis]) – The Spec to squash the dimensions of

  • check_path_changes (bool) – If True path through scan will not be modified by squash

# Example Spec

from scanspec.plot import plot_spec
from scanspec.specs import Line, Squash

spec = Squash(Line("y", 1, 2, 3) * Line("x", 0, 1, 4))
plot_spec(spec)

(Source code, png, hires.png, pdf)

../_images/api-8.png
class scanspec.specs.Line(axis, start, stop, num)[source]

Bases: scanspec.specs.Spec[scanspec.core.Axis]

Linearly spaced frames with start and stop as first and last midpoints.

Parameters
  • axis (Axis) – An identifier for what to move

  • start (float) – Midpoint of the first point of the line

  • stop (float) – Midpoint of the last point of the line

  • num (int) – Number of frames to produce - minimum: 1

# Example Spec

from scanspec.plot import plot_spec
from scanspec.specs import Line

spec = Line("x", 1, 2, 5)
plot_spec(spec)

(Source code, png, hires.png, pdf)

../_images/api-9.png
static bounded(axis, lower, upper, num) scanspec.specs.Line[scanspec.core.Axis][source]

Specify a Line by extreme bounds instead of midpoints.

Parameters
  • axis (Axis) – An identifier for what to move

  • lower (float) – Lower bound of the first point of the line

  • upper (float) – Upper bound of the last point of the line

  • num (int) – Number of frames to produce - minimum: 1

# Example Spec

from scanspec.plot import plot_spec
from scanspec.specs import Line

spec = Line.bounded("x", 1, 2, 5)
plot_spec(spec)

(Source code, png, hires.png, pdf)

../_images/api-10.png
class scanspec.specs.Static(axis, value, num=1)[source]

Bases: scanspec.specs.Spec[scanspec.core.Axis]

A static frame, repeated num times, with axis at value.

Parameters
  • axis (Axis) – An identifier for what to move

  • value (float) – The value at each point

  • num (int) – Number of frames to produce - minimum: 1

Can be used to set axis=value at every point in a scan.

# Example Spec

from scanspec.plot import plot_spec
from scanspec.specs import Line, Static

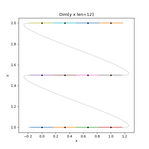
spec = Line("y", 1, 2, 3).zip(Static("x", 3))
plot_spec(spec)

(Source code, png, hires.png, pdf)

../_images/api-11.png
static duration(duration, num=1) scanspec.specs.Static[str][source]

A static spec with no motion, only a duration repeated “num” times.

Parameters
  • duration (float) – The duration of each static point

  • num (int) – Number of frames to produce - minimum: 1

# Example Spec

from scanspec.plot import plot_spec
from scanspec.specs import Line, Static

spec = Line("y", 1, 2, 3).zip(Static.duration(0.1))
plot_spec(spec)

(Source code, png, hires.png, pdf)

../_images/api-12.png
class scanspec.specs.Spiral(x_axis, y_axis, x_start, y_start, x_range, y_range, num, rotate=0.0)[source]

Bases: scanspec.specs.Spec[scanspec.core.Axis]

Archimedean spiral of “x_axis” and “y_axis”.

Parameters
  • x_axis (Axis) – An identifier for what to move for x

  • y_axis (Axis) – An identifier for what to move for y

  • x_start (float) – x centre of the spiral

  • y_start (float) – y centre of the spiral

  • x_range (float) – x width of the spiral

  • y_range (float) – y width of the spiral

  • num (int) – Number of frames to produce - minimum: 1

  • rotate (float) – How much to rotate the angle of the spiral

Starts at centre point (“x_start”, “y_start”) with angle “rotate”. Produces “num” points in a spiral spanning width of “x_range” and height of “y_range”

# Example Spec

from scanspec.plot import plot_spec
from scanspec.specs import Spiral

spec = Spiral("x", "y", 1, 5, 10, 50, 30)
plot_spec(spec)

(Source code, png, hires.png, pdf)

../_images/api-13.png
static spaced(x_axis, y_axis, x_start, y_start, radius, dr, rotate=0.0) scanspec.specs.Spiral[scanspec.core.Axis][source]

Specify a Spiral equally spaced in “x_axis” and “y_axis”.

Parameters
  • x_axis (Axis) – An identifier for what to move for x

  • y_axis (Axis) – An identifier for what to move for y

  • x_start (float) – x centre of the spiral

  • y_start (float) – y centre of the spiral

  • radius (float) – radius of the spiral

  • dr (float) – difference between each ring

  • rotate (float) – How much to rotate the angle of the spiral

# Example Spec

from scanspec.plot import plot_spec
from scanspec.specs import Spiral

spec = Spiral.spaced("x", "y", 0, 0, 10, 3)
plot_spec(spec)

(Source code, png, hires.png, pdf)

../_images/api-14.png
scanspec.specs.fly(spec: scanspec.specs.Spec[scanspec.core.Axis], duration: float) scanspec.specs.Spec[scanspec.core.Axis][source]

Flyscan, zipping with fixed duration for every frame.

Parameters
  • spec – The source Spec to continuously move

  • duration – How long to spend at each frame in the spec

# Example Spec

from scanspec.plot import plot_spec
from scanspec.specs import Line, fly

spec = fly(Line("x", 1, 2, 3), 0.1)
plot_spec(spec)

(Source code, png, hires.png, pdf)

../_images/api-15.png
scanspec.specs.step(spec: scanspec.specs.Spec[scanspec.core.Axis], duration: float, num: int = 1) scanspec.specs.Spec[scanspec.core.Axis][source]

Step scan, with num frames of given duration at each frame in the spec.

Parameters
  • spec – The source Spec with midpoints to move to and stop

  • duration – The duration of each scan frame

  • num – Number of frames to produce with given duration at each of frame in the spec

# Example Spec

from scanspec.plot import plot_spec
from scanspec.specs import Line, step

spec = step(Line("x", 1, 2, 3), 0.1)
plot_spec(spec)

(Source code, png, hires.png, pdf)

../_images/api-16.png

scanspec.regions

Inheritance diagram of scanspec.regions

class scanspec.regions.Region[source]

Bases: Generic[scanspec.core.Axis]

Abstract baseclass for a Region that can Mask a Spec.

Supports operators:

axis_sets() List[Set[scanspec.core.Axis]][source]

Produce the non-overlapping sets of axes this region spans.

mask(points: AxesPoints[Axis]) np.ndarray[source]

Produce a mask of which points are in the region.

scanspec.regions.get_mask(region: Region[Axis], points: AxesPoints[Axis]) np.ndarray[source]

Return a mask of the points inside the region.

If there is an overlap of axes of region and points return a mask of the points in the region, otherwise return all ones

class scanspec.regions.CombinationOf(left, right)[source]

Bases: scanspec.regions.Region[scanspec.core.Axis]

Abstract baseclass for a combination of two regions, left and right.

Parameters
class scanspec.regions.UnionOf(left, right)[source]

Bases: scanspec.regions.CombinationOf[scanspec.core.Axis]

A point is in UnionOf(a, b) if in either a or b.

Parameters

Typically created with the | operator

>>> r = Range("x", 0.5, 2.5) | Range("x", 1.5, 3.5)
>>> r.mask({"x": np.array([0, 1, 2, 3, 4])})
array([False,  True,  True,  True, False])
class scanspec.regions.IntersectionOf(left, right)[source]

Bases: scanspec.regions.CombinationOf[scanspec.core.Axis]

A point is in IntersectionOf(a, b) if in both a and b.

Parameters

Typically created with the & operator.

>>> r = Range("x", 0.5, 2.5) & Range("x", 1.5, 3.5)
>>> r.mask({"x": np.array([0, 1, 2, 3, 4])})
array([False, False,  True, False, False])
class scanspec.regions.DifferenceOf(left, right)[source]

Bases: scanspec.regions.CombinationOf[scanspec.core.Axis]

A point is in DifferenceOf(a, b) if in a and not in b.

Parameters

Typically created with the - operator.

>>> r = Range("x", 0.5, 2.5) - Range("x", 1.5, 3.5)
>>> r.mask({"x": np.array([0, 1, 2, 3, 4])})
array([False,  True, False, False, False])
class scanspec.regions.SymmetricDifferenceOf(left, right)[source]

Bases: scanspec.regions.CombinationOf[scanspec.core.Axis]

A point is in SymmetricDifferenceOf(a, b) if in either a or b, but not both.

Parameters

Typically created with the ^ operator.

>>> r = Range("x", 0.5, 2.5) ^ Range("x", 1.5, 3.5)
>>> r.mask({"x": np.array([0, 1, 2, 3, 4])})
array([False,  True, False,  True, False])
class scanspec.regions.Range(axis, min, max)[source]

Bases: scanspec.regions.Region[scanspec.core.Axis]

Mask contains points of axis >= min and <= max.

Parameters
  • axis (Axis) – The name matching the axis to mask in spec

  • min (float) – The minimum inclusive value in the region

  • max (float) – The minimum inclusive value in the region

>>> r = Range("x", 1, 2)
>>> r.mask({"x": np.array([0, 1, 2, 3, 4])})
array([False,  True,  True, False, False])
class scanspec.regions.Rectangle(x_axis, y_axis, x_min, y_min, x_max, y_max, angle=0.0)[source]

Bases: scanspec.regions.Region[scanspec.core.Axis]

Mask contains points of axis within a rotated xy rectangle.

Parameters
  • x_axis (Axis) – The name matching the x axis of the spec

  • y_axis (Axis) – The name matching the y axis of the spec

  • x_min (float) – Minimum inclusive x value in the region

  • y_min (float) – Minimum inclusive y value in the region

  • x_max (float) – Maximum inclusive x value in the region

  • y_max (float) – Maximum inclusive y value in the region

  • angle (float) – Clockwise rotation angle of the rectangle

# Example Spec

from scanspec.plot import plot_spec
from scanspec.regions import Rectangle
from scanspec.specs import Line

grid = Line("y", 1, 3, 10) * ~Line("x", 0, 2, 10)
spec = grid & Rectangle("x", "y", 0, 1.1, 1.5, 2.1, 30)
plot_spec(spec)

(Source code, png, hires.png, pdf)

../_images/api-17.png
class scanspec.regions.Polygon(x_axis, y_axis, x_verts, y_verts)[source]

Bases: scanspec.regions.Region[scanspec.core.Axis]

Mask contains points of axis within a rotated xy polygon.

Parameters
  • x_axis (Axis) – The name matching the x axis of the spec

  • y_axis (Axis) – The name matching the y axis of the spec

  • x_verts (typing.List[float]) – The Nx1 x coordinates of the polygons vertices - minLength: 3

  • y_verts (typing.List[float]) – The Nx1 y coordinates of the polygons vertices - minLength: 3

# Example Spec

from scanspec.plot import plot_spec
from scanspec.regions import Polygon
from scanspec.specs import Line

grid = Line("y", 3, 8, 10) * ~Line("x", 1 ,8, 10)
spec = grid & Polygon("x", "y", [1.0, 6.0, 8.0, 2.0], [4.0, 10.0, 6.0, 1.0])
plot_spec(spec)

(Source code, png, hires.png, pdf)

../_images/api-18.png
class scanspec.regions.Circle(x_axis, y_axis, x_middle, y_middle, radius)[source]

Bases: scanspec.regions.Region[scanspec.core.Axis]

Mask contains points of axis within an xy circle of given radius.

Parameters
  • x_axis (Axis) – The name matching the x axis of the spec

  • y_axis (Axis) – The name matching the y axis of the spec

  • x_middle (float) – The central x point of the circle

  • y_middle (float) – The central y point of the circle

  • radius (float) – Radius of the circle - exclusiveMinimum: 0

# Example Spec

from scanspec.plot import plot_spec
from scanspec.regions import Circle
from scanspec.specs import Line

grid = Line("y", 1, 3, 10) * ~Line("x", 0, 2, 10)
spec = grid & Circle("x", "y", 1, 2, 0.9)
plot_spec(spec)

(Source code, png, hires.png, pdf)

../_images/api-19.png
class scanspec.regions.Ellipse(x_axis, y_axis, x_middle, y_middle, x_radius, y_radius, angle=0.0)[source]

Bases: scanspec.regions.Region[scanspec.core.Axis]

Mask contains points of axis within an xy ellipse of given radius.

Parameters
  • x_axis (Axis) – The name matching the x axis of the spec

  • y_axis (Axis) – The name matching the y axis of the spec

  • x_middle (float) – The central x point of the ellipse

  • y_middle (float) – The central y point of the ellipse

  • x_radius (float) – The radius along the x axis of the ellipse - exclusiveMinimum: 0

  • y_radius (float) – The radius along the y axis of the ellipse - exclusiveMinimum: 0

  • angle (float) – The angle of the ellipse (degrees)

# Example Spec

from scanspec.plot import plot_spec
from scanspec.regions import Ellipse
from scanspec.specs import Line

grid = Line("y", 3, 8, 10) * ~Line("x", 1 ,8, 10)
spec = grid & Ellipse("x", "y", 5, 5, 2, 3, 75)
plot_spec(spec)

(Source code, png, hires.png, pdf)

../_images/api-20.png
scanspec.regions.find_regions(obj) Iterator[scanspec.regions.Region[scanspec.core.Axis]][source]

Recursively yield Regions from obj and its children.

scanspec.plot

scanspec.plot.plot_spec(spec: scanspec.specs.Spec[Any])[source]

Plot a spec, drawing the path taken through the scan.

Uses a different colour for each frame, grey for the turnarounds, and marks the midpoints with a filled circle if there are less than 200 of them. If the scan is 2D then 2D regions are shown in black.

# Example Spec

from scanspec.plot import plot_spec
from scanspec.specs import Line
from scanspec.regions import Circle

cube = Line("z", 1, 3, 3) * Line("y", 1, 3, 10) * ~Line("x", 0, 2, 10)
spec = cube & Circle("x", "y", 1, 2, 0.9)
plot_spec(spec)

(Source code, png, hires.png, pdf)

../_images/api-21.png

scanspec.service

class scanspec.service.Points(points: numpy.ndarray)[source]

Bases: object

A collection of singular or multidimensional points in scan space.

string() str[source]

Truncated string representation of array for debugging.

float_list() List[float][source]

Float list representation of array.

b64() str[source]

Base64 encoded string representation of array.

class scanspec.service.AxisFrames(axis, lower, midpoints, upper)[source]

Bases: object

The scan points restricted to one particular axis.

Parameters
  • axis (str) – An identifier for what to move

  • lower (Points) – The lower bounds of each scan frame in each axis

  • midpoints (Points) – The midpoints of scan frames for each axis

  • upper (Points) – The upper bounds of each scan frame in each axis

smallest_step() float[source]

The smallest step between midpoints in this axis.

class scanspec.service.PointsResponse(chunk: scanspec.core.Frames[str], total_frames: int)[source]

Bases: object

Information about the points provided by a spec.

total_frames: int

The number of frames present across the entire spec

returned_frames: int

The number of frames returned by the getPoints query (controlled by the max_points argument)

axes() List[scanspec.service.AxisFrames][source]

A list of all of the points present in the spec per axis.

smallest_abs_step() float[source]

The smallest step between midpoints across ALL axes in the scan.

scanspec.service.validate_spec(spec: scanspec.specs.Spec[str]) Any[source]

A query used to confirm whether or not the Spec will produce a viable scan.

scanspec.service.get_points(spec: scanspec.specs.Spec[str], max_frames: Optional[int] = 100000) scanspec.service.PointsResponse[source]

Calculate the frames present in the scan plus some metadata about the points.

Parameters
  • spec – The specification of the scan

  • max_frames – The maximum number of frames the user wishes to receive

scanspec.service.reduce_frames(stack: List[scanspec.core.Frames[str]], max_frames: int) scanspec.core.Path[source]

Removes frames from a spec so len(path) < max_frames.

Parameters
  • stack – A stack of Frames created by a spec

  • max_frames – The maximum number of frames the user wishes to be returned

scanspec.service.sub_sample(frames: scanspec.core.Frames[str], ratio: float) scanspec.core.Frames[source]

Provides a sub-sample Frames object whilst preserving its core structure.

Parameters
  • frames – the Frames object to be reduced

  • ratio – the reduction ratio of the dimension

scanspec.service.scanspec_schema_text() str[source]

Return the text representation of the GraphQL schema.

scanspec.service.run_app(cors=False, port=8080)[source]

Run an application providing the scanspec service.